Como alguns estudantes de eletrônica não sabem o que fazer com o que aprendem no curso, eu resolvi criar esse tópico para ajudar a dar os primeiros passos nos seus projetos: como usar um transistor como chave NF.
A imagem abaixo é um circuito simplificado da porta inversora.
Ao fechar a chave SA, ocorre um curto-circuito. Como uma trilha sem resistencia é mais atraente para a corrente elétrica, ela vai fluir pela chave e o LED se apagará. Quando a chave está aberta, o único caminho possível é através do LED, que se acende.
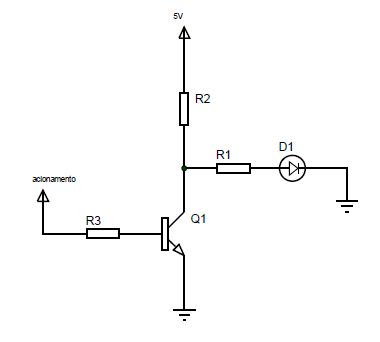
Substituindo os componentes no circuito:
Uma fonte comum fornece correntes de curto-circuito muito altas. Então é necessário um segundo resistor, que limita essa corrente e em série com o atual, fornece a resistência necessária para o LED. Abaixo segue o circuito de um transistor NPN usado como chave NF.




Postar um comentário